地方制度法(圖表式筆記)

地方制度法(圖表式筆記)
NT$650
課程簡介
*付款完成後請務必於官方Line(@wdclass)以利聯絡書籍出貨相關事宜。
官方Line:https://lin.ee/DnWSOXq
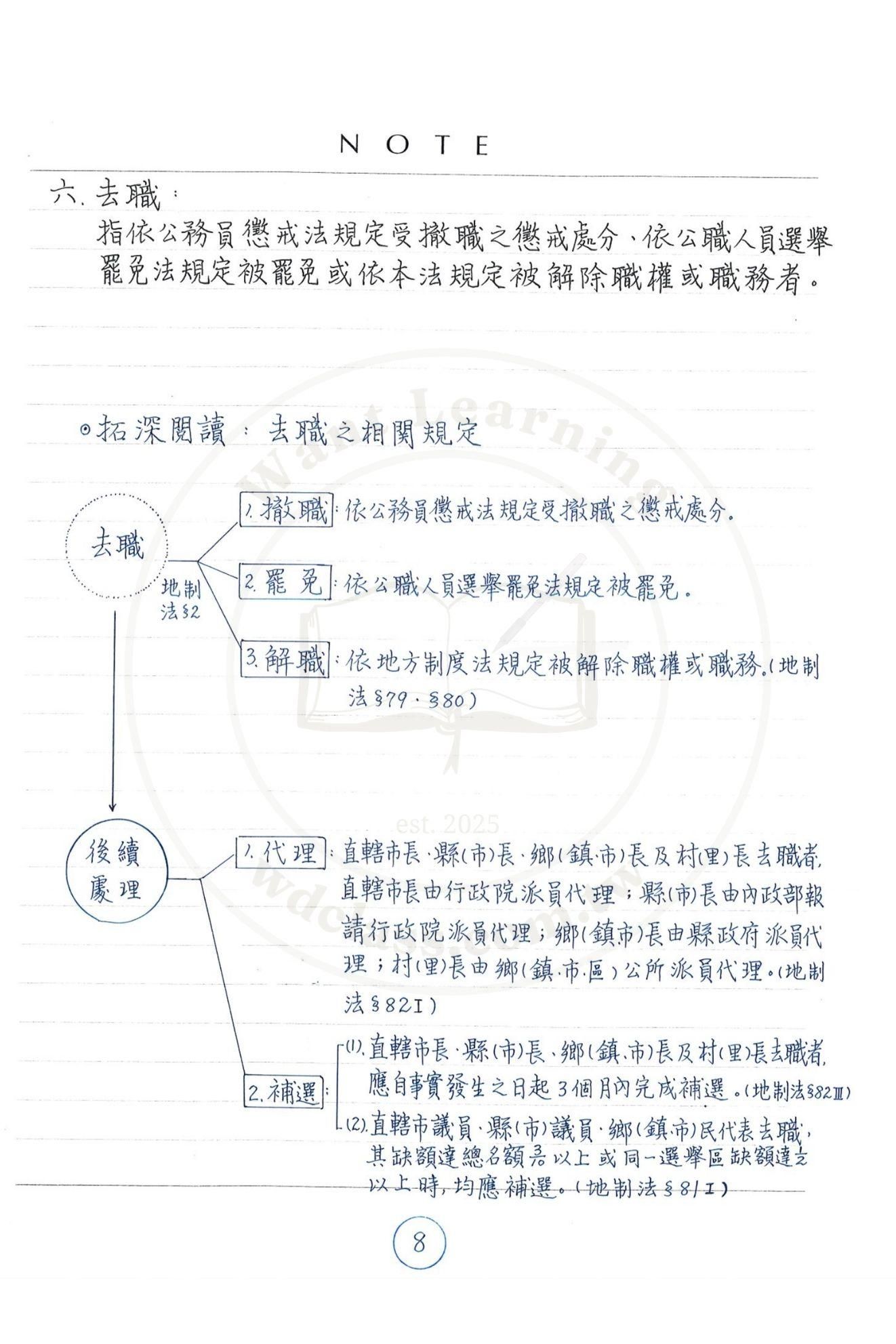
地方制度法,您是不是讀到一半就亂了?
自治、監督、議會、行政機關、權限劃分……
條文一條接一條,看得懂字,卻抓不到架構。
很多考生不是不努力,
而是缺一份看得懂的整理筆記。
賴農惟老師全新整理《地方制度法 圖表式手寫筆記》
用圖表+手寫筆記,把地方制度法的體系一層一層拆開:
・架構清楚
・ 重點集中
・一看就懂
・考前快速複習
不是厚厚一疊條文,而是真正能幫您理解地方制度法的筆記。



關於講師
常見問題
觀看問題

地方制度法(圖表式筆記)
NT$650



